e-SIC Transparência

Secretaria Municipal de Planejamento


A Secretaria Municipal de Planejamento tem a missão de planejar, coordenar e executar ações estratégicas voltadas à modernização da estrutura organizacional e dos métodos de trabalho da administração pública. Sua atuação é fundamental para garantir a eficiência e a inovação nos processos internos, promovendo uma gestão mais integrada e eficaz. Além disso, a Secretaria é responsável por viabilizar e implementar políticas de tecnologia da informação, assegurando que os sistemas administrativos sejam atualizados e otimizados para melhorar a tomada de decisões e a prestação de serviços à população. Outra função essencial da Secretaria é a captação de recursos externos por meio de parcerias, convênios e programas governamentais, bem como a prestação de contas dessas operações, garantindo transparência e conformidade com as normativas vigentes. Por meio de uma gestão estratégica e inovadora, a Secretaria Municipal de Planejamento contribui diretamente para o desenvolvimento sustentável do município, otimizando recursos e aprimorando a execução das políticas públicas.

 

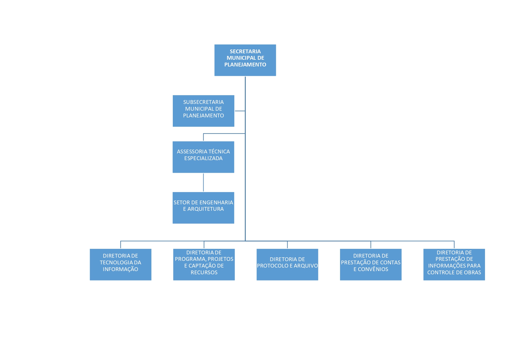
ESTRUTURA ADMINISTRATIVA:

Adriadia Bebiani Provetti JacintoSECRETÁRIA MUNICIPAL DE PLANEJAMENTO

Dayane Guedes de Morais  - SUBSECRETÁRIA MUNICIPAL DE PLANEJAMENTO

Eberton Raider da CostaDIRETORIA DE TECNOLOGIA DA INFORMAÇÃO

Késia Barbosa RicarteDIRETORIA DE PROTOCOLO E ARQUIVO

Rute Leia Silveira Amorim - DIRETORIA DE PRESTAÇÃO DE INFORMAÇÕES PARA CONTROLE DE OBRAS

Viviane Carvalho de OliveiraDIRETORIA DE PRESTAÇÃO DE CONTAS E CONVÊNIOS

Cinthia Lopes Saliba Libanio - AUXILIAR ADMINISTRATIVO

 

ASSESSORIA TÉCNICA ESPECIALIZADA

Natan Pereira Visa ENGENHEIRO

 

SETOR DE ENGENHARIA

Gaspero Abreu CaserENGENHEIRO

Allison Barbosa do Amaral  - ARQUITETO

João Pedro Gomes de Amorim- ESTAGIÁRIO

 

DIRETORIA DE PROGRAMAS, PROJETOS E CAPTAÇÃO DE RECURSOS

Aldira Terra Rios

Filipe Areas Amorim Montoni

Orgãos Vinculados à Secretaria Municipal de Planejamento


Nossas Notícias


Todas Notícias de Secretaria Municipal de Planejamento  

Portarias


Processos Seletivos


Nenhuma publicação vinculada a esta Secretaria

Projeto Barraginhas


O que são as Barraginhas?

As Barraginhas são pequenas bacias escavadas no solo com diâmetro de até 20 metros, tendo de 8 a 10 metros de raio e rampas suaves. São construídas dispersas nas propriedades com a função de captar enxurradas, controlando erosões e proporcionando a infiltração da água das chuvas no terreno. Assim, preservam o solo e promovem a recarga dos lençóis freáticos, que abastecem nascentes, córregos e rios.

As enxurradas causam erosão e transportam sedimentos para os córregos e rios, o que provoca assoreamento dos cursos d’água e pode ocasionar enchentes. O objetivo das Barraginhas é captar a água das enxurradas e permitir sua rápida infiltração, entre uma chuva e outra, para reabastecer o lençol freático, preservar o solo e aumentar a sustentabilidade hídrica.

A elevação do lençol freático aumenta a disponibilidade de água nas cisternas, propicia o umedecimento das baixadas e até o surgimento de minadouros. Isso ajuda a amenizar os efeitos das estiagens e viabiliza a sustentação de lagos para criação de peixes e o cultivo de hortas, lavouras e pomares, gerando um clima de motivação entre os agricultores, e proporcionando mais trabalho e renda.

Mais informações e dúvidas ligar na Secretaria Municipal de Meio Ambienta no telefone (28) 3535-1966.