e-SIC Transparência

Secretaria Municipal de Gestão


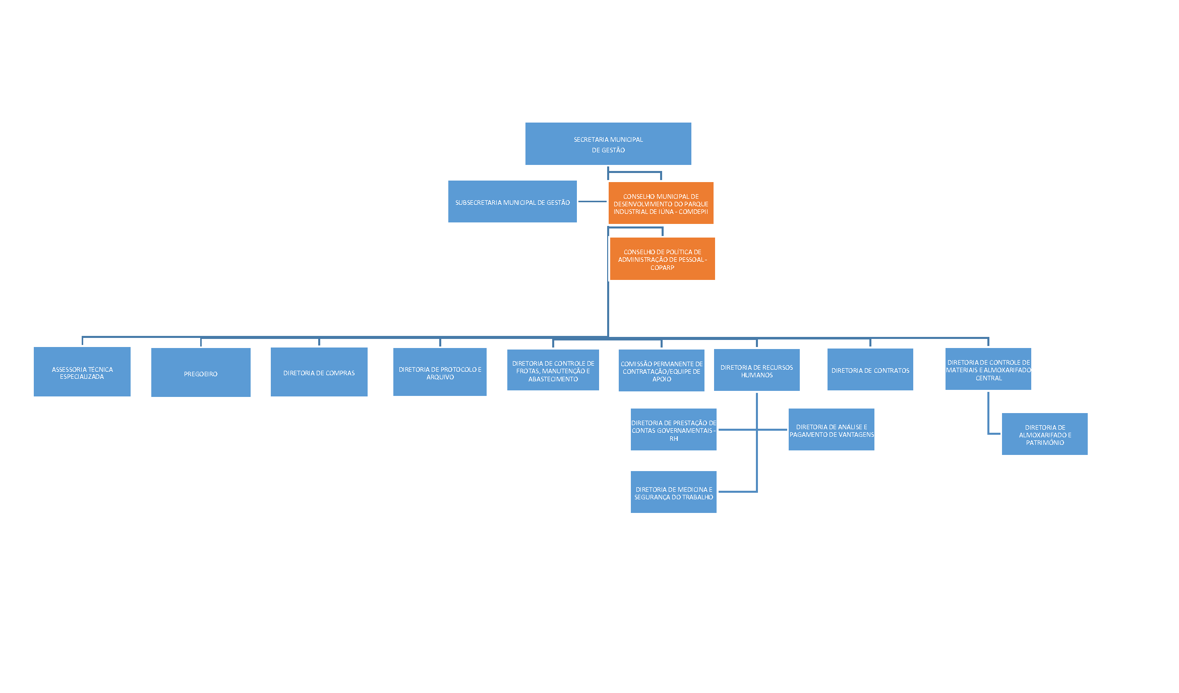
A Secretaria Municipal de Gestão desempenha funções essencialmente administrativas e internas, voltadas à organização e ao suporte das atividades do município. Suas atribuições incluem a gestão de bens e equipamentos, administração de materiais e documentos, manutenção da estrutura administrativa e desenvolvimento de recursos humanos.

 

ESTRUTURA ADMINISTRATIVA:

Robson Gonçalves da Silva - SECRETÁRIO MUNICIPAL DE GESTÃO

Edineia da Costa Fernandes - SUBSECRETÁRIA MUNICIPAL DE GESTÃO

Márcio Ferreira Lopes - ASSESSOR TÉCNICO ESPECIALIZADO

Ary Leal Faria - ASSESSOR TÉCNICO ESPECIALIZADO

Samuel Alves da Silva - ASSESSOR TÉCNICO ESPECIALIZADO

Alan Mariano - ASSESSOR TÉCNICO ESPECIALIZADO

 

Setor de Compras

Pamela Andrade Gomes - DIRETORA DE COMPRAS

EQUIPE DE APOIO:

Ana Maria Cote

Eliane Pereira de Aguiar

Jane Kelli Soares da Silva

Joelma Dutra dos Reis Pimentel

Kédina Cantílio Pereira Timóteo

Nadma Almeida Chaves

Renata Aparecida Areas

 

Setor de Contratos

Elisete Carvalho de Moura - DIRETORA DE CONTRATOS

Caroline Henriques de Amorim - PREGOEIRA

Tayane Martins Fonseca PREGOEIRA

 

Almoxarifado

Thiago Gomes da Silva - DIRETOR DO ALMOXARIFADO E PATRIMÔNIO

 

Setor de Frotas - DIRETORA DE CONTROLE DE FROTAS, MANUTENÇÃO E ABASTECIMENTO:

Anna Gabrielle Weber Ferreira

Amilton Satlher de Oliveira 

Joel Paulo Lopes de Oliveira

Jonas Andrade de Oliveira 

 

Orgãos Vinculados à Secretaria Municipal de Gestão


Nossas Notícias


Prefeitura de Prefeitura de Iúna dá posse a novos servidores concursados

24/02/2026 15:29:21

A Prefeitura de Iúna realizou, nesta terça-feira, 24 de fevereiro, a cerimônia de posse de novos servidores aprovados em concurso público, fortalecendo o quadro funcional do município e garantindo mais eficiência na prestação dos serviços à população.

Ao todo, foram preenchidas nove vagas, distribuídas entre as seguintes funções:

Todas Notícias de Secretaria Municipal de Gestão  

Portarias


Processos Seletivos


Projeto Barraginhas


O que são as Barraginhas?

As Barraginhas são pequenas bacias escavadas no solo com diâmetro de até 20 metros, tendo de 8 a 10 metros de raio e rampas suaves. São construídas dispersas nas propriedades com a função de captar enxurradas, controlando erosões e proporcionando a infiltração da água das chuvas no terreno. Assim, preservam o solo e promovem a recarga dos lençóis freáticos, que abastecem nascentes, córregos e rios.

As enxurradas causam erosão e transportam sedimentos para os córregos e rios, o que provoca assoreamento dos cursos d’água e pode ocasionar enchentes. O objetivo das Barraginhas é captar a água das enxurradas e permitir sua rápida infiltração, entre uma chuva e outra, para reabastecer o lençol freático, preservar o solo e aumentar a sustentabilidade hídrica.

A elevação do lençol freático aumenta a disponibilidade de água nas cisternas, propicia o umedecimento das baixadas e até o surgimento de minadouros. Isso ajuda a amenizar os efeitos das estiagens e viabiliza a sustentação de lagos para criação de peixes e o cultivo de hortas, lavouras e pomares, gerando um clima de motivação entre os agricultores, e proporcionando mais trabalho e renda.

Mais informações e dúvidas ligar na Secretaria Municipal de Meio Ambienta no telefone (28) 3535-1966.